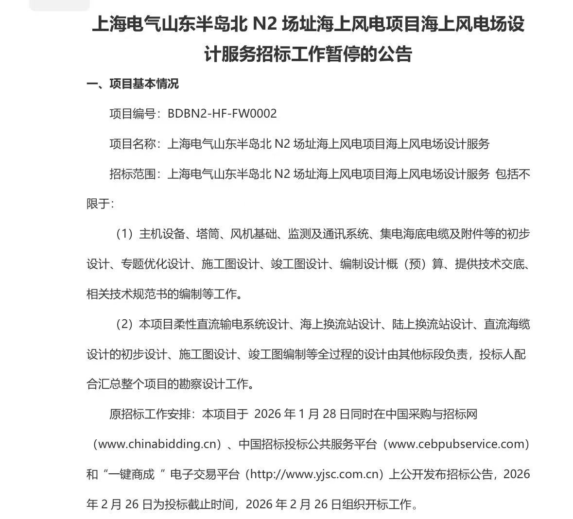
1月31日,上海电气风电集团(烟台牟平)新能源有限公司发布了上海电气山东半岛北N2场址海上风电项目海上风电场设计服务招标工作暂停的公告。
对于项目暂停原因,公告称,根据招标人上海电气风电集团(烟台牟平)新能源有限公司对本项目的管理要求,暂停招标工作。

根据其之前发布的招标公告,项目规划装机容量900MW,场址中心离岸距离约67千米,场址面积约90平方千米,风电场场区水深52-60米,拟布置75台WTG252-12000型风力发电机组,风机基础推荐采用导管架基础形式。工程拟新建一座±320kV海上换流站和一座±320kV陆上换流站,风电机组发出电能通过66kV海底电缆接入海上换流站交流侧,经升压及整流后通过2根±320kV直流海缆登陆,转±320kV直流陆缆接入新建的±320kV陆上换流站,经逆变及升压后最终以1回交流500kV架空线接至500kV牟平变电站。
招标采购项目工期为855日历天,开工时间暂定2026年2月26日,竣工时间2028年6月30日。招标范围包括主机设备、塔筒、风机基础、监测及通信系统、集电海底电缆及附件等的初步设计、专题优化设计、施工图设计、竣工图设计、编制设计概(预)算、提供技术交底、相关技术规范书的编制等工作。
省发展改革委去年3月发布《关于印发2025年海洋强省建设重点项目名单的通知》,共有6个海上风电项目入选,总装机容量共计3752MW,其中包括上海电气山东半岛北N2场址海上风电项目、国华(昌邑)新能源有限公司国家能源集团国华渤中Ⅰ场址海上风电项目、国家能源集团国华半岛南U2场址海上风电二期项目等在内。
2025年12月,上海电气山东半岛北N2场址海上风电项目完成了该项目的工程监理服务项目、陆上换流站建筑工程等招标工作。

上海电气风电集团(烟台牟平)新能源有限公司成立于2022年10月,注册资本7000万元,注册地位于烟台市牟平区,法定代表人闫智伟。股权穿透显示,电气风电(688660.SH)全资子公司上海之岱新能源有限公司持有上海电气风电集团(烟台牟平)新能源有限公司100%的股权。
电气风电2021年5月登陆资本市场,注册地位于上海,主营业务是风力发电设备设计、研发、制造和销售,同时开展服务业务和风资源开发投资业务,主要产品是2.5MW到18MW全系列风电机组、陆上风电机组。
1月10日,电气风电发布业绩预告,预计2025年增亏,归属于上市公司股东的净利润为-10.90亿至-8.90亿,净利润同比下降38.89%至13.41%。
有投资者1月20日向电气风电提问公司连年亏损问题。对此,电气风电董秘表示,公司2025年度亏损主要受海上风电销售价格下降叠加海上风机销售订单交付放缓、部分零部件价格上涨及计提亏损合同损失准备等因素影响。公司经营管理层坚持以高质量发展为目标,聚焦主业经营并拓展市场规模,努力提升科技创新能力、增强产品市场竞争力,全面优化运营管理、提高经营质量与效率。
(大众新闻·经济导报记者 初磊)
|