储能产业高速扩张期的合同履约风险浮出水面。
12月8日晚间,海希通讯(920405.BJ)公告称,其全资孙公司海希智能科技(浙江)有限公司(下称“海希浙江”)因关联方苏州恒久丰德新能源技术有限公司(下称“恒久丰德”)逾期未付租金,解除双方签署的《生产线租赁合同》。这场涉及山东菏泽储能模组PACK装配线的租赁纠纷,因双方“各执一词”迅速升级为“关联方互诉”。
“租金支付”与“产线交付”博弈
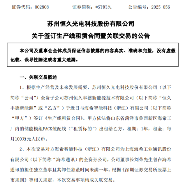
10月24日,海希通讯同意全资孙公司海希浙江将其位于山东省菏泽市鲁西新区海希工厂内的储能模组PACK装配线出租给恒久丰德。同日,双方签署了《生产线租赁合同》,租赁期限为12个月,租金为每月100万元(含税)。但截至12月8日,恒久丰德未支付任何租金,海希浙江依据合同条款行使解除权,已送达《解除函》。
然而,12月9日晚间,恒久丰德母公司*ST恒久(002808.SZ)火速回应,称未支付租金是因“海希浙江交付的产线部分设备需技术改造才能满足生产需求,且未实际交付租赁标的”,反指海希浙江违约,要求其支付3个月租金作为违约金并赔偿损失。
双方“叫板”,陷入了“租金支付条件”与“产线交付标准”的条款博弈。
海希通讯注册地位于上海市松江区,成立于2001年6月,2021年11月登陆资本市场,主营业务是工业无线控制设备的研发、制造、组装、销售和服务,主要产品是工业无线遥控设备。海希浙江成立于2023年3月,系海希通讯全资子公司——海希新能源实业(江苏)有限公司全资控股子公司,注册资本1.5亿元,法定代表人王小刚。
恒久丰德成立于2019年10月,注册资本5000万元,法定代表人余荣清,系*ST恒久全资控股子公司。*ST恒久注册地位于江苏省苏州市,成立于2002年3月,2016年8月登陆资本市场,因连续亏损濒临退市,其主营业务是影像耗材业务和信息安全业务两大产业,主要产品是影像耗材产品、信息安全产品、新能源建设及服务类产品。*ST恒久从影像耗材跨界储能,产线运营经验不足。
关联方背后的“跨界冲动”
此次纠纷备受关注,源于双方为关联方。刘荣自今年11月起任*ST恒久董事长,而此前其曾担任海希通讯独立董事,且卸任时间未满1年。因此,*ST恒久与海希通讯构成关联方,海希浙江与恒久丰德的交易属于关联交易。

在山东市场,海希通讯布局了一家孙公司——海希储能科技(山东)有限公司。该公司成立于2023年7月,注册资本1.8亿元,系海希新能源实业(江苏)有限公司全资控股子公司,也是海希通讯在山东的储能核心平台,聚焦储能系统集成、新能源电池模组研发制造。
12月8日晚间,海希通讯还公告称,根据实际经营所需,全资孙公司海希储能科技(山东)有限公司、全资孙公司海隆新能源(伊犁)有限公司将其法定代表人由陈潮变更为王小刚。
海希通讯三季报显示,前三季度公司营业收入为4.14亿元,同比上升23.5%;归母净利润为4809万元,同比上升9.0%;扣非归母净利润为4790万元,同比上升33.5%。
*ST恒久今年前三季度实现营业总收入1.82亿元,同比增长57.61%;净亏损2465.07万元,亏损同比扩大44.60%;基本每股收益为-0.09元。
近日,针对投资者对今年保壳及后续转型计划的提问,*ST恒久表示,公司目前经营情况正常,公司通过加强主营业务、拓展新市场和寻找新的收入来源来努力提升营业收入,确保公司稳健发展,努力避免退市的情形发生。
在这场生产线租赁合作中,海希通讯想通过出租产线盘活储能资产,*ST恒久想通过租赁产线快速转型保壳,而目前的“互掐”状态,双方或“双输”。储能产业的这场纠纷,也给“跨界冲动型”入局者带来启示——“合规履约”比“抢滩布局”更重要。
(大众新闻·经济导报记者 初磊)
|