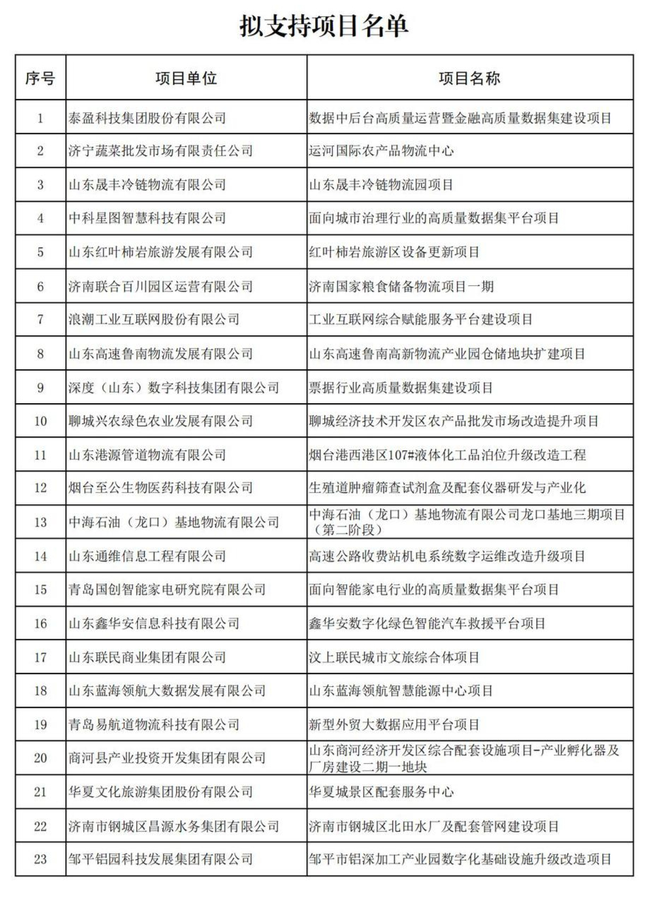
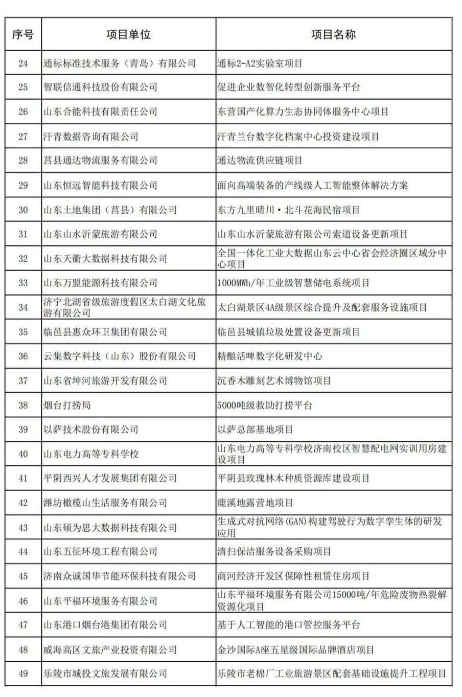
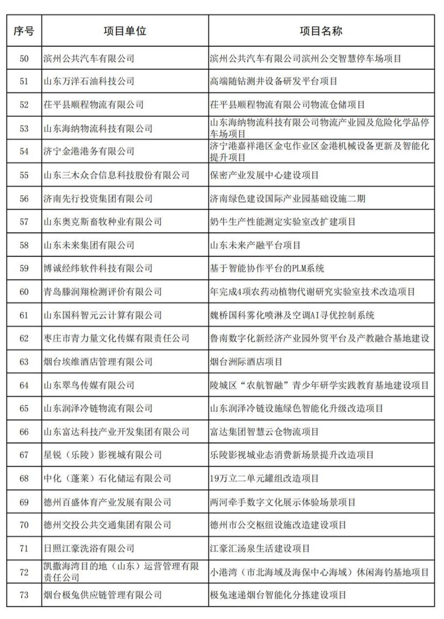
山东省发展改革委网站近日公示,根据《关于组织开展省服务业发展引导资金支持项目申报工作的通知》(鲁发改服务〔2025〕695号)要求,省发展改革委会同省有关部门组织开展了项目申报评审工作。经专家评审和现场复核,拟支持73个项目(名单附后),现予以公示。公示期为11月19日至25日。



企查查信息显示,泰盈科技集团位于泰安高新区,成立于2007年12月,注册资本19948.9万元,法定代表人王志利,是我国业务流程外包服务提供商,专注于为企业提供数字中后台运营管理服务。泰盈科技集团长期为互联网、金融、消费品智能制造、传媒及通信、物流及出行等领域的头部企业提供数字中后台运营管理服务,多种服务模式可以满足企业大部分中后台业务流程外包需求。该公司在全国十余个省(直辖市/自治区)建立了30余个运营中心,拥有3万余个服务坐席,服务数百家企业客户,客户资源涵盖多个垂直行业领域的众多头部企业。
上海证券交易所于2023年3月3日依法受理了泰盈科技集团首次公开发行股票并在主板上市的申请文件,并按照规定进行了审核。2024年5月13日,其首次公开发行股票并在主板上市的审核终止。
(大众新闻·经济导报记者 初磊)
|